

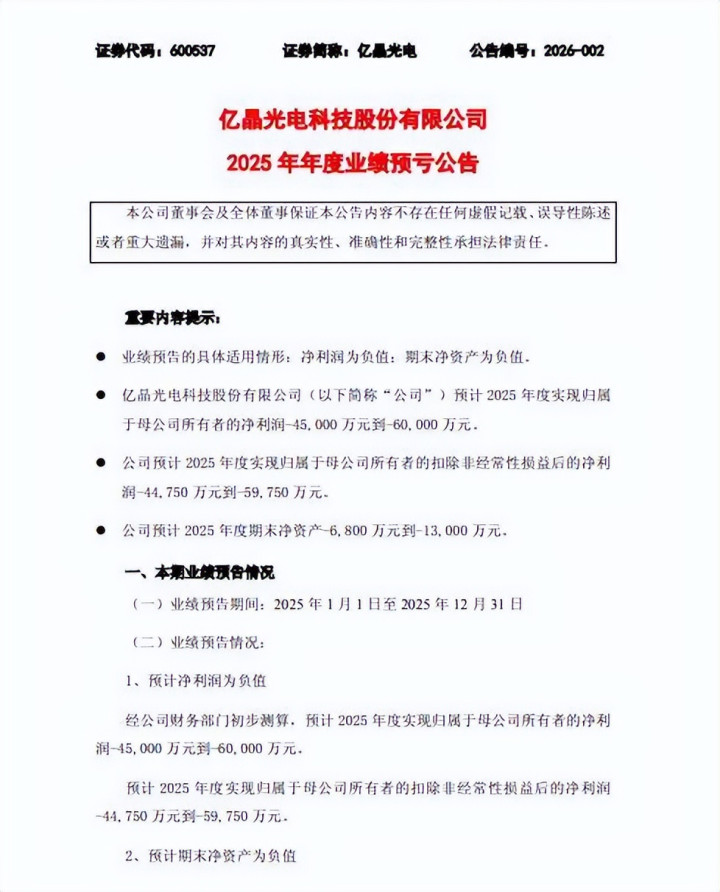
2026年1月13日,亿晶光电(600537.SH)发布公告称,经财务部门初步测算,预计2025年度实现归属于母公司所有者的净亏损为4.5亿元到6亿元;预计2025年度期末净资产为-6800万元到-1.3亿元,将触及股票实施退市风险警示的情形。

公告提示,若后续的年报审计正式确认2025年末的净资产为负值,将触及上交所《股票上市规则》中“最近一个会计年度经审计的期末净资产为负值”的财务类强制退市指标,亿晶光电股票在2025年年度报告披露后可能被上海证券交易所实施退市风险警示。
亿晶光电表示,受前期阶段性结构性产能错配的惯性影响,供需失衡持续,行业整体疲软,整体盈利能力未得到修复。此外,2025年因原控股股东所持全部股票被司法拍卖,亿晶光电处于无控股股东及无实际控制人的状态。上述事项对亿晶光电信用状况及融资能力造成较大不利影响,导致资金流动性趋紧,并对产供销等经营活动产生显著制约。受此影响,亿晶光电营业成本增加,营业收入出现明显下滑。
2025年,亿晶光电主营业务太阳能电池组件产品价格下跌,根据《企业会计准则第8号——资产减值》以及计提减值准备的有关制度,基于谨慎性原则,对存货、固定资产等进行减值测试,并计提相应的资产减值准备,对业绩造成较大影响。
财报数据显示,2025年前三季度,亿晶光电实现营收15.56亿元,同比下降42.58%;实现净利润-2.14亿元。
旺源配资提示:文章来自网络,不代表本站观点。